Instance Verification Kit (IVK)
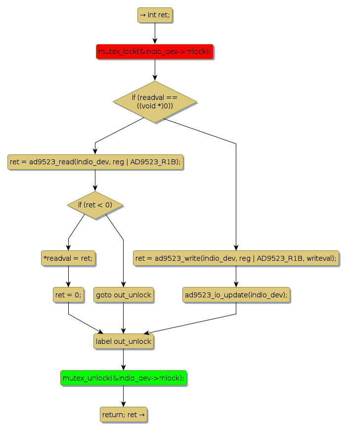
mutex lock @ [20222+30+/linux-3.19-rc1/drivers/iio/frequency/ad9523.c]
Instance Signature: mlock
|
The Matching Pair Graph:
|
|
Function Name
|
Control Flow Graph (CFG)
|
Events Flow Graph (EFG)
|
Source Correspondence
|
|
ad9523_reg_access
|
|
|
[20093+17+/linux-3.19-rc1/drivers/iio/frequency/ad9523.c]
|